松山市立湯山中学校
    • ホーム
    • 学校紹介
    • 教育計画
    • 歴史
    • 沿革
    • 校章・校歌・校訓
    • 生徒数・学級数の変遷
    • 校舎・設備の変遷
    • 校歌
    • 学校評価
    • グランドデザイン
    • 湯山中日記
    • 学校だより
    • 行事予定
    • 月行事予定
    • 1学期行事予定
    • 2学期行事予定
    • 3学期行事予定
    • 年間行事計画
    • 部活動
    • 部活動実施計画
    • 年間完全下校時刻
    • 部活動基本方針
    • 男子ソフトテニス部
    • 女子ソフトテニス部
    • 男子バレーボール部
    • 女子バレーボール部
    • 軟式野球部
    • 吹奏楽部
    • 美術部
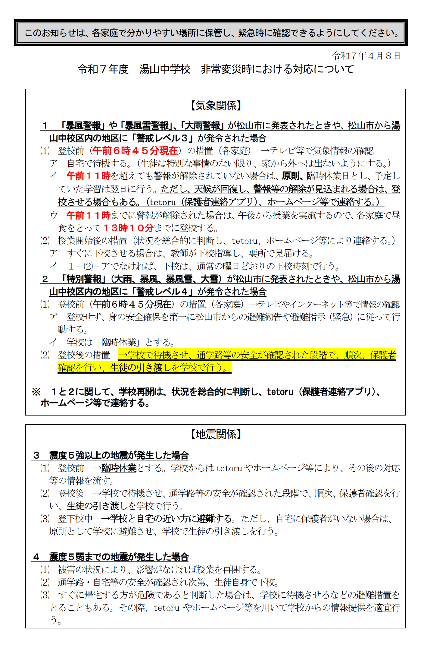
    • 非常変災時の対応
    • いじめ防止
    • いじめ防止基本方針
    • 湯山中学校「友情の輪宣言」
    • お知らせ
    • 地域学校協働活動サポーターの募集について
    • 連合音楽会の動画について
    • 令和7年度入学 新入生説明会資料

    メニュー

    • ホーム
    • 学校紹介
      学校紹介
      教育計画 歴史 沿革 校章・校歌・校訓 生徒数・学級数の変遷 校舎・設備の変遷 校歌 学校評価
    • 湯山中日記
    • 学校だより
    • 行事予定
      行事予定
      月行事予定 1学期行事予定 2学期行事予定 3学期行事予定 年間行事計画
    • 部活動
      部活動
      部活動実施計画 年間完全下校時刻 部活動基本方針 男子ソフトテニス部 女子ソフトテニス部 男子バレーボール部 女子バレーボール部 軟式野球部 吹奏楽部 美術部
    • 非常変災時の対応
    • いじめ防止
      いじめ防止
      いじめ防止基本方針 湯山中学校「友情の輪宣言」
    • お知らせ
      お知らせ
      地域学校協働活動サポーターの募集について 連合音楽会の動画について 令和7年度入学 新入生説明会資料 令和6年度入学 新入生説明会資料

     

    警報発表時の対応

    警報・注意報等(気象庁)

    台風情報(気象庁)

    避難情報(NHK)

      非常変災1非常変災2